“田金所”等6家领款公告已发布!
“田金所”等6家领款公告已发布!
又是6起案件,进入了案款领取办理的阶段了。
“田金所”受害人,即李某鸿等六人刑事裁判涉财产部分,预计退赔比例约12.6%;
“资本在线”受害人,即黄某福等七人刑事裁判涉财产部分,预计退赔比例约5.5%;
“财大狮”受害人,即洪某音等三人刑事裁判涉财产部分,预计退赔比例约1.8%;
“东方车贷”受害人,即陈某亮刑事裁判涉财产部分,预计退赔比例约1.9%;
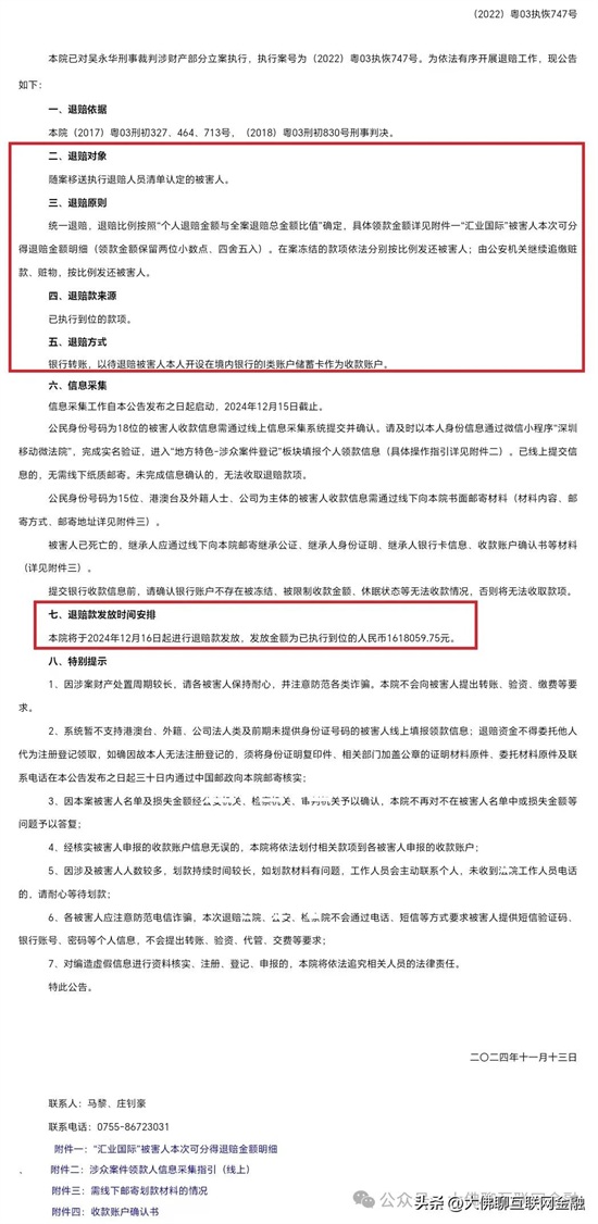
“汇业国际”受害人,即吴某华刑事裁判涉财产部分,预计退赔比例约3%
“山石玉”平台案件,即张某宇等人犯非吸罪涉财产部分,预计退赔比例约7.34%。
这六家因为都属于同一大的地区,本次具体的领取路径和操作方式也是大体一致,实名进入后选择对应案件即可。有需要前往办理的朋友,可以先留意以下事项:
1、预计的办理截止期限:田金所案和资本在线案公告中预计的信息采集结束时间都为2024年12月31日;财大狮案公告预计信息采集结束时间为2024年12月29日;东方车贷和汇业国际案预计的信息采集截止时间都为2024年12月15日;山石玉案发以发布之日起30日内为限,发布公告是在2024年11月11日。
即使是在规定期限后才知晓案款发放的消息,也可以先前往核验系统上,尝试是否还能登记。一般还能按要求在线上操作办理完成,后面就是等待审核后的发放安排了。
2、发放时间:一般需要待信息采集工作结束,经核实无误后发放。具体以实际到账情况为准。
东方车贷案和汇业国际案预计在2024年12月16日开始发放;
财大狮案预计12月30日开始发放;
田金所案预计在2025年1月1日开始安排发放;
资本在线案预计在2025年1月6日起进行发放。
3、领取的路径和方法:办理前可以先浏览退赔相关公告,深圳地区都是同一且唯一的一个官方小程序上操作办理,具体的线上信息采集的详细步骤,我们放在文末以供大家参考。

“田金所”案件退赔相关公告2024年11月22日发布,预计本次将发放的金额为已执行到位的15742893.52元,公布的退赔明细表中有3186人。
“资本在线”案件退赔相关公告2024年11月25日发布,预计本次将发放的金额为已执行到位的12091738.45元,公布的退赔明细表中有2504人,个人损失在百元以上的有1791人。
“财大狮”案件退赔相关公告2024年11月18日发布,预计本次将发放的金额为已执行到位的5433000.01元,退赔明细表中有3126人。
“东方车贷”案件退赔相关公告2024年11月13日发布,本次预计发放的金额为已执行到位的2167580.93元,退赔明细表中有852人。
“汇业国际”案退赔工作的公告在2024年11月13日发布,发放金额为已执行到位的1618059.75元,对应退赔明细表中有87人。










(图片来源:公告原文)
公告原文:https://www.szcourt.gov.cn/type/178/1
“山石玉”平台案件执行领款公告2024年11月11日发布,公告显示,案件待退赔总金额为343864436.28元,本次发放的案款则为25239650元,退赔比例预计约 7.34%,等待退赔发放的受害人有2092人。“山石玉”平台案于2020年10月进入侦查,2021年5月移送审查起诉又在此后退回继续补充侦查,2024年11月11日公告进入退赔发放前的领款登记。

(图片来源:公告原文)
公告原文:http://gw.nscourt.gov.cn/article/detail/2024/11/id/8186040.shtml
线上办理案款领取的核验详细操作步骤如下,可供参考。
退赔相关公告发布日起,按要求在微信小程序“深圳移动微法院”上办理领取案款前的信息登记。

(图片来源:小程序页面截图)
登记前,需准备好以下资料:
本人有效的身份证件、经过实名认证的手机号码,以及本人名下一类储蓄卡。
需提前确认储蓄卡开户支行的准确名称,并留意卡的状态是否为一类正常卡,如有卡休眠、卡冻结或限额等问题,都可能影响案款的及时接收。
登记有几点需要注意:
1、登记时使用的个人信息必须与原立案平台上的身份信息完全一致;
2、登记的银行账户信息不需要与投资时使用的银行账户相同,只需本人名下的正常一类银行卡即可,登记系统可同时支持20种银行卡类型;

3、在填写银行账户信息时,务必认真仔细,确保卡号与支行名称准确无误,以免因信息错误而延误案款的领取;
4、以“山石玉”为例,对于已更改姓名的受损人、已去世受损人、公司法人、港澳台及外籍人士,需按照具体要求办理。


(图片来源:公告附件截图)
具体操作流程如下:
首先,在微信中搜索小程序“深圳移动微法院”,并进行身份实名认证,这一步骤包括手机验证、证件核验、人脸核验及预留签名等环节。
认证成功后,返回首页,点击“地方特色”选项,再点击进入“涉众案件登记”板块。此时,系统页面将直接跳转至案件列表,集资参与人可清晰地看到相关案件的名称及编号,右上角则标注着“待核验”字样。
点击相应案件后,系统将自动显示集资参与人的姓名、手机号码及身份证号码等信息,只需在此页面输入正确有效的银行卡信息,并使用摄像头识别身份信息即可完成登记。
待以上信息审核通过后,将进入执行款收款账户确认书页面。务必仔细核对并确认提交,完成签名后,案件状态将更新为“已核验”。
此后隔一段时间留意审核后的案件列表中的信息变化。若信息有误,将重新显示为“待核验”,此时需重新提交准确信息。
在核验过程中具体的问题,可联系工作人员进行咨询。



“大佛聊互联网金融”还将继续跟进退赔相关消息,并及时发文提醒大家!
-
- “澳门赌王”何鸿燊的子女以及曾经的香港四大家族之首的何东家族
-
2025-06-19 19:46:46
-
- “9”是这么顶!曾经的顶流“直9”直升机型号盘点
-
2025-06-19 19:44:31
-
- “山东猛汉”王龙威:被遗忘的邵氏打星,74岁销声匿迹
-
2025-06-19 19:42:16
-
- “中美差距”有多大?看看"战忽局局长"张召忠怎么说
-
2025-06-19 19:40:01
-
- “最红裸模”张筱雨:22岁时拍写真火爆全网,如今将近40岁仍单身
-
2025-06-19 19:37:46
-
- “蛇头鱼”入侵美国20年,老美为何拿它没辙?怪它能吃又能生
-
2025-06-19 19:35:31
-
- “演员”霍金炼成史:7次客串《生活大爆炸》成佳话
-
2025-06-19 19:33:17
-
- “百变女神”田依桐
-
2025-06-19 19:31:02
-
- “安乐死”让癌症患者体面安详且有尊严地离开,为何我国不允许?
-
2025-06-19 19:28:47
-
- “最帅央视才子”亚宁,从医学生到总裁,如今满头白发婚姻成谜
-
2025-06-19 19:26:32
-
- “天下第一村”华西村,每户存款至少600万,为何如今少有提及?
-
2025-06-19 19:24:17
-
- “被演员耽误的舞者”,原来金晨的亲生父亲是他,难怪能大红大紫
-
2025-06-19 19:22:03
-
- “上午立夏梅雨多,下午立夏旱断河”,今年立夏几点?有啥说法?
-
2025-06-19 19:19:48
-
- 「诗词鉴赏」九九消寒诗,十三首消寒诗词,等待春天的来临
-
2025-06-19 00:14:42
-
- 史上最全年会创意节目集锦,收好了哈
-
2025-06-19 00:12:27
-
- 华为ap5030dn配置流程(瘦模式改胖模式)
-
2025-06-19 00:10:12
-
- 独一份!捷克布拉格旅行攻略,聪明人都收藏啦
-
2025-06-19 00:07:58
-
- 2款可爱布老虎的制作教程,民间布艺,现在越来越少!收藏
-
2025-06-19 00:05:43
-
- 吴亦凡背后的金主耀莱集团:创始人已消失在公司大股东名单中
-
2025-06-19 00:03:28
-
- 江歌案一审判决 匡正了道德底线 苟活下来的刘鑫如今怎么样了?
-
2025-06-19 00:01:13



苍月奥特曼:来自宇宙的战士
字节跳动市值多少亿(字节跳动高估值的原因)