京东商品价格保护服务新规将生效,新增180天、365天价保概念
2025-12-24 18:19 来源:踏青网 点击:
京东商品价格保护服务新规将生效,新增180天、365天价保概念
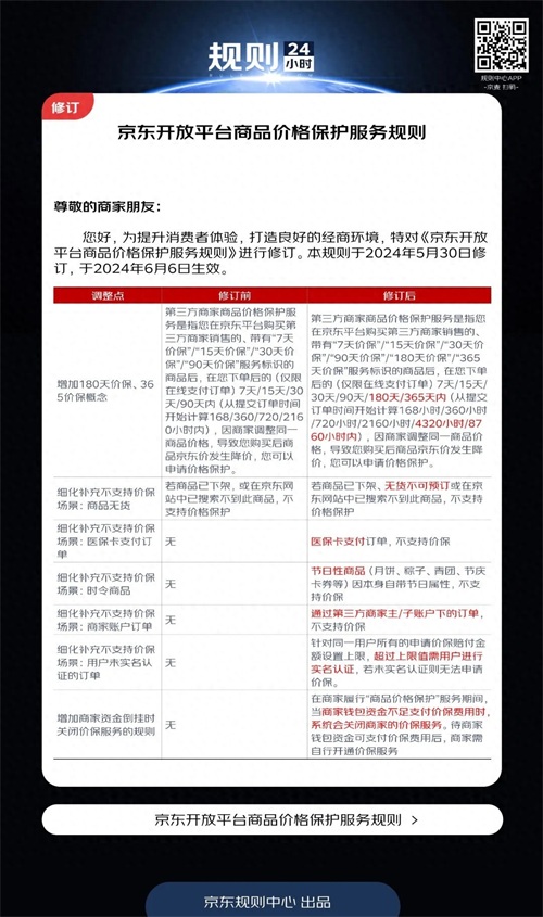
“京麦商家中心”消息,为提升消费者体验,打造良好的经商环境,特对《京东开放平台商品价格保护服务规则》进行修订。本规则于2024年5月30日修订,于2024年6月6日生效。修订增加180天价保、365天价保概念,增加商家资金倒挂时关闭价保服务的规则。

相关标签:
-
- 全国41个主要城市近四年11月空气质量排名
-
2025-12-23 14:58:21
-
- 1985年vs 2022 上海卫星地图:惊人对比,揭示城市脉络演变!
-
2025-12-23 14:56:07
-
- 新一线城市里面,就差石家庄了!
-
2025-12-23 14:53:52
-
- 方便啦!徐州观音机场,宿迁城市候机楼正式启用!
-
2025-12-23 14:51:38
-
- 阿根廷艺术体操选手玛蒂娜:来到成都后我真的爱上了这座城市
-
2025-12-23 14:49:24
-
- 中国各省B字车牌的城市,你知道几个
-
2025-12-23 14:47:09
-
- 洛阳魏坡新序入选“最佳城市表率案例”
-
2025-12-23 14:44:55
-
- 城市涌现“成人小饭桌”!激情下单过后无人问津
-
2025-12-23 14:42:41
-
- “弥勒号”文化旅游列车首发 途径3省15个城市
-
2025-12-23 14:40:27
-
- 京唐城际铁路北京城市副中心至燕郊段开通运营进入倒计时!
-
2025-12-23 14:38:12
-
- 城市漫步-Citywalk
-
2025-12-23 08:37:01
-
- 顺丰推次晨达服务 已覆盖7大城市
-
2025-12-23 08:34:47
-
- 泰安市岱岳区成功获批山东省公园城市建设试点
-
2025-12-23 08:32:32
-
- 宣城和9个地级市接壤,忻州更多10个,你的家乡和几个城市接壤?
-
2025-12-23 08:30:18
-
- 台州大城市版图
-
2025-12-23 08:28:04
-
- 「牡丹江」五线城市是怎么被划出来的?佳木斯齐齐哈尔领先哪了?
-
2025-12-23 08:25:49
-
- 上海交通卡(交联版)可以刷遍全国280座城市!6月底发布!
-
2025-12-23 08:23:35
-
- 退伍后你的城市能拿到多少退伍费?进来看看各大城市的费用
-
2025-12-23 08:21:21
-
- 曙光汽车-旗胜 F1:城市越野的灵动之选
-
2025-12-23 08:19:06
-
- 廖国豪带队赴武陵源区督导国家食品安全示范城市创建工作
-
2025-12-23 08:16:52



深情不及久伴厚爱无需多言(深情不及久伴厚爱无需多言的意思的图片)
杜锋广东男篮主教练个人简历(广东主帅杜锋的故事)