上海交通卡(交联版)可以刷遍全国280座城市!6月底发布!
上海交通卡(交联版)可以刷遍全国280座城市!6月底发布!

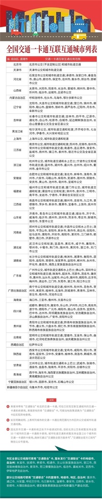
全国交通一卡通互联互通最新应用范围覆盖至全国280座城市。
此前,上海公共交通卡公司已经公布,上海交通卡(交联版)普通卡将于6月底发布,其20元底卡押金可在退卡时退还,就可以在这280座城市互联互通哦!详见↓

上海交通卡(交联版)普通卡将于6月底发布,其20元底卡押金可在退卡时退还,且同时具备交通部全国多城市互联互通的标准。
上海交通卡(交联版)普通卡卡面示意图

友情提醒:
1、享受优惠
上海交通卡(交联版)在上海使用时所享优惠和目前使用的上海交通卡一致。但是在外地使用时,具体优惠方式和额度得由当地政府决定,不能一概而论。
2、卡的服务
上海交通卡(交联版)虽可在外地消费,但仅限在发行地(上海)进行充值、退卡、坏卡维修、移资等其它相关业务。
来自上海长宁的这位全国人大代表,希望重视“这个群体”……
武夷路“这个地块”的改造方案已确定!
你在做,“它”在看!虹桥街道这个“神器”就这么牛!
最新进展!上海国际体操中心整体改造试桩启动
好消息!长宁这些小区将改造成“精品小区”,效果图抢先看!
来源 | 上海发布
编辑 | 长宁区融媒体中心 晁丹丹

-
- 退伍后你的城市能拿到多少退伍费?进来看看各大城市的费用
-
2025-12-23 08:21:21
-
- 曙光汽车-旗胜 F1:城市越野的灵动之选
-
2025-12-23 08:19:06
-
- 廖国豪带队赴武陵源区督导国家食品安全示范城市创建工作
-
2025-12-23 08:16:52
-
- 15个“新一线城市”:天津、长沙上榜,惠州、大连、泉州仍需努力
-
2025-12-23 02:08:59
-
- 最新!全国省会城市GDP排行榜倒数前十出炉,山西省太原榜上有名
-
2025-12-23 02:06:45
-
- 我国城市轨道交通10强:成都跃居第4、杭州青岛入围、天津退出
-
2025-12-23 02:04:30
-
- 34个城市的绝美夜景,最美的居然是……
-
2025-12-23 02:02:16
-
- 【广州城市板块浅谈】被低估的花都!花都未来的发展意见!
-
2025-12-23 02:00:01
-
- 河南尉氏:精“绣”城市环境 “织”绘美好生活
-
2025-12-23 01:57:47
-
- 没错!巴西的首都在这儿,可以“上天”的城市
-
2025-12-23 01:55:33
-
- 中国哪个海边城市最适合旅游,消费又低?
-
2025-12-23 01:53:18
-
- 最适合过春节的旅游城市是哪个?推荐八目的地,看看钟意谁?
-
2025-12-23 01:51:04
-
- 卫星地图上的苏州,江苏GDP最高的城市,下辖的四个县级市太强了
-
2025-12-23 01:48:50
-
- 国内限牌城市一览,限牌政策心态分析
-
2025-12-22 19:43:47
-
- 「早安·芜湖」2019城市商业魅力排行榜发布,芜湖是几线城市?
-
2025-12-22 19:41:33
-
- 河南城市介绍之郑州篇
-
2025-12-22 19:39:19
-
- 共青城 | “一座温暖全世界的城市”
-
2025-12-22 19:37:04
-
- 过完年又是打工人,纠结去那个城市打拼好,看看那个城市更适合你
-
2025-12-22 19:34:51
-
- 四线城市:乐山的旅游景点介绍
-
2025-12-22 19:32:36
-
- 河南城市(县级市)介绍之灵宝篇
-
2025-12-22 19:30:21



深情不及久伴厚爱无需多言(深情不及久伴厚爱无需多言的意思的图片)
杜锋广东男篮主教练个人简历(广东主帅杜锋的故事)