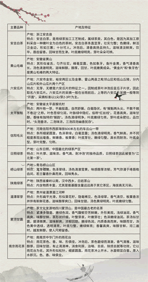
我国绿茶有哪些品种?你知道多少
我国绿茶有哪些品种?你知道多少
绿茶,是指采取茶树的新叶或芽,未经发酵,经杀青、整形、烘干等工艺而制作的饮品,是中国的主要茶类之一,其制成品的色泽和冲泡后的茶汤较多的保存了鲜茶叶的绿色格调,清汤绿叶是绿茶品质的共同特点。中国生产绿茶的范围极为广泛,河南、贵州、江西、安徽、浙江、江苏、四川、陕西(陕南)、湖南、湖北、广西、福建是我国的绿茶主产省份。

茶叶种类繁多,分类方式也多种多样,从制茶工艺来看,绿茶可以分为蒸青、炒青、烘青、晒青四类;按照绿茶的外形,绿茶可以分为芽茶、针形茶、扁形茶、曲形茶、螺形茶、珠形茶、兰花形茶等;按照采青制茶季节的不同,绿茶也可以分为春茶、夏茶、秋茶,冬茶少见。喜欢喝绿茶的朋友我们一起看看有哪些主要的品种吧!



-
- 微信主题壁纸怎么弄 微信可以更改背景主题啦,赶紧尝试,这也太个性了
-
2024-01-27 09:22:07
-
- 生态板的优缺点都有哪些(生态板有哪些优缺点)
-
2024-01-27 09:19:53
-
- 膨体隆鼻要多少钱呢(做隆鼻手术需要多少钱)
-
2024-01-27 09:17:38
-
- 仫怎么读?仫的读音和意思
-
2024-01-27 09:15:24
-
- 甲乙丙 药物的甲、乙、丙类
-
2024-01-27 09:13:09
-
- 火龙果怎么剥皮不用刀?只需20秒,就问你服不服!
-
2024-01-27 09:10:54
-
- 穿什么颜色的衣服防晒效果更好(穿什么颜色的防晒衣最防晒?最佳防晒颜色说明
-
2024-01-27 09:08:40
-
- 1~6年级画古代房子 创意儿童画 ——古建筑风景。
-
2024-01-27 09:06:25
-
- 昙花的功效 昙花可以治病 关于它还有一个美丽的传说
-
2024-01-27 09:04:10
-
- 晚霜怎么用(hbn视黄醇晚霜怎么用)
-
2024-01-26 22:30:40
-
- 曼陀罗cf(曼陀罗cF)
-
2024-01-26 22:28:26
-
- bcc(bcc是什么病)
-
2024-01-26 22:26:11
-
- 世界各国人口(世界各国人口密度排名)
-
2024-01-26 22:23:56
-
- 男高音歌手(男高音歌手有哪些)
-
2024-01-26 22:21:42
-
- 卢森堡人口及面积(卢森堡人口面积多少)
-
2024-01-26 22:19:27
-
- 给我一个电子邮箱(给我一个电子邮箱账号)
-
2024-01-26 22:17:12
-
- qq群收费(群收费不可以设置了吗)
-
2024-01-26 22:14:57
-
- 钟馗传说第二部剧情(钟馗传说第一部百度百科)
-
2024-01-26 22:12:42
-
- 祛痘产品哪个好(痘痘肌怎么选护肤品?)
-
2024-01-26 22:10:28
-
- 唐朝长孙皇后(唐朝长孙皇后几个孩子)
-
2024-01-26 10:28:46



苍月奥特曼:来自宇宙的战士
字节跳动市值多少亿(字节跳动高估值的原因)