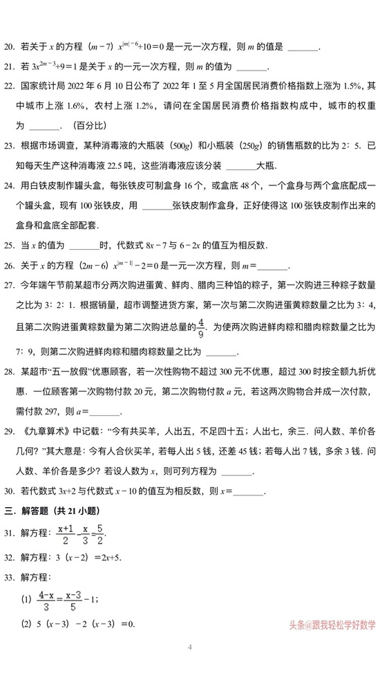
七年级数学——一元一次方程50道经典练习题(后面附有答案解析)
七年级数学——一元一次方程50道经典练习题(后面附有答案解析)
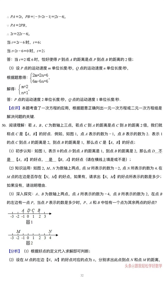
每道题都经过老师团队的精挑细选,包含常见题型,易错题型,覆盖了一元一次方程的重点难点。七年级的学生,接触到方程解决问题,有些地方不习惯,因为在小学,学生都是利用算术来解决应用问题,并且很多学生不会解方程,特别是系数是分数的方程,首先要利用等式的性质去分母,两边同时乘分母的最小公倍数,很多学生会出现漏乘的现象,另外利用方程去解决实际问题是这章的重点,也是难点,学生不会建立等量关系,所以列不出方程,这套题都有这些知识点的考查,若学生对有一元一次方程这块知识点不太熟悉,计算容易出错,那么这套题就非常适合你了,后面还附有答案解析,建议打印出来,学生做完后,可以对下答案,特别是错误的题需要反复做几遍,查漏补缺,对学生学习有帮助,希望学习成绩进步。请关注我,后期给大家带来更多有价值的数学资料






























-
- 你知道结婚政府有补贴吗?
-
2025-11-30 17:20:46
-
- 揭秘你所不知道中国四大“鬼宅”,恐怖指数谁居首?
-
2025-11-30 17:18:31
-
- 娱乐圈公认的五位钢铁直男,白敬亭上榜,他青出于蓝胜于蓝
-
2025-11-30 06:33:13
-
- 齐桓公称霸后国家很强盛是真的吗
-
2025-11-30 06:30:58
-
- 隆美尔为什么被赐死(隆美尔为什么受人尊重)
-
2025-11-30 06:28:43
-
- 历史上和珅的妻子是谁?清朝大贪官和珅的老婆是谁?
-
2025-11-30 06:26:28
-
- 椿萱是什么意思解析(把父母称为椿萱寓意深刻)
-
2025-11-29 15:46:12
-
- 陈登多次帮助刘备成就功业,为什么他并不被世人所熟知呢?
-
2025-11-29 15:43:57
-
- 塑料袋是可回收垃圾吗(塑料袋可以回收吗)
-
2025-11-29 15:41:42
-
- 秦庄襄王在位期间,有哪些为政举措?他有什么轶事典故?
-
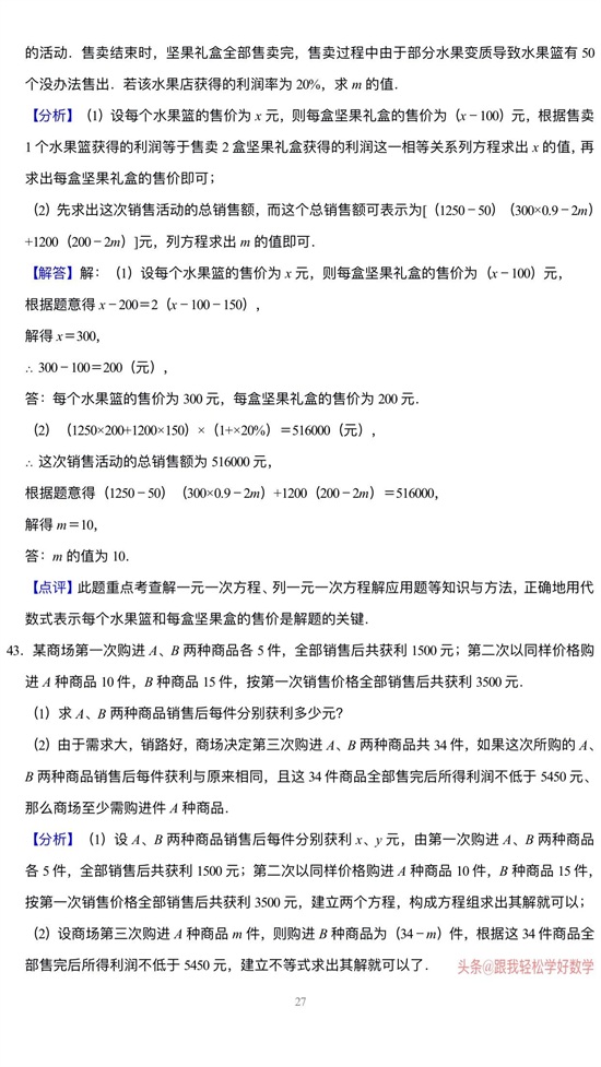
2025-11-29 15:39:27
-
- 达州最新招聘信息!
-
2025-11-29 15:37:12
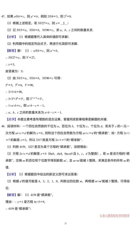
-
- 她们是台湾“最美”双胞胎,2岁时红遍网络,如今女大十八变
-
2025-11-29 15:34:57
-
- 刘备为什么选择魏延作为汉中太守,为何不选张飞?
-
2025-11-29 15:32:42
-
- 大白菜的种植时间和方法
-
2025-11-29 15:30:27
-
- 成都房产均价会在2020-2023三年涨到3万,甚至5万吗?
-
2025-11-29 15:28:12
-
- 60岁歌手黄定与台下美女热吻!目前已在福州定居,关系引猜测
-
2025-11-29 15:25:57
-
- 邓艾为什么那么轻易的就降服了蜀汉?当时的蜀汉是什么情况?
-
2025-11-29 15:23:42
-
- 曹操不杀祢衡,而将孔融满门抄斩,是何用意?
-
2025-11-29 15:21:27
-
- 奥巴马年龄多大了,奥巴马当选美国总统时多少岁
-
2025-11-29 15:19:12
-
- 著名道学大师朱鹤亭,精通道学和中医,他的养生方法独特而有效
-
2025-11-29 15:16:57



苍月奥特曼:来自宇宙的战士
港风经典之爱情交叉点是谁演的