深圳一小学体育教师年薪28万,同是教师,为何工资差距这么大?
深圳一小学体育教师年薪28万,同是教师,为何工资差距这么大?
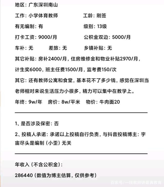
一直以来,教师最关心的问题就是工资和职称,很多教师一直吐槽的就是工资待遇低。事实上教师工资低也是相对的,主要看区域,我们来看看下图一位深圳市南山区小学体育教师晒的工资单:

看完人家的工资,再来算算我的工资,感觉真是天壤之啊!同为教师,工资差距咋这么大呢?
我是河南某市的一个乡村教师,教龄13年,中小学一级职称(今年证书才下来,工资还没涨)。
目前,打卡工资2800左右,绩效工资每月450左右,班主任津贴每月400,住房公积金1100/月(双边),乡镇补贴加起来每月500,物业费每月160,没有房补、车补和年终奖。全部算下来(包括公积金),一年也就五六万元。更何况我已经入职13年了,这位年薪28万的体育教师才刚签啊!真是不比不知道,一比吓一跳。

教师工资差距这么大,到底是什么原因造成的?
一、地域的经济条件决定的
如果地方经济条件发达,老师的工资待遇自然就会相对高些,毕竟教师的工资大部分归地方财政来发的,地方财政越富有,当地老师工资就越高,反之亦然。
正常情况下,应该是越贫困的地区老师待遇越好才对,这样才能快速提升农村教育质量,缩小城乡差距。但我国却是相反的,越富有的地区老师工资越高,越穷的地区老师工资越低。
这样分配合理吗?当然不合理。有人说房价、物价不一样,没有可比性。不错,这确实是事实,像深圳随便一个区的房子均价都好几万,而我们这里过万的都少。
可是相比房价和物价,我们的工资差距太大了,就拿上述那位深圳体育教师来说,人家不算公积金的年薪28万,是我算上公积金年薪的5倍多,如果再加上他一年6万的公积金呢?差不多是我的7倍。你说这样的差距拉不拉仇恨?

二、教师工资差距大,还有一方面原因是学历要求不同
这一点也是我们不得不承认的事实,像我们这里乡村中小学以前专科学历就可以参加考试,城区学校要求全日制本科。
再来看看深圳南山外国语学校2020年拟招聘教师的学历

大部分是清北硕士
这样的教师阵容,够不够震撼?百分之九十都是清北硕士,你说说这样的人才,如果像我们这里开出年薪五万的工资,人家愿意来吗?高学历必然就要有高工资来相匹配,毕竟时代不同了,这也是未来的趋势。

知识就是财富
从另一个角度看,清北等名校硕士生去教中小学生,确实有利于提升教师队伍的整体素质,提高教育质量,同时也有利于学生学习水平的大幅度提升。
毕竟,能考上名校硕士的人,在学习习惯、方法、技巧等方面肯定是优于常人的。如果他们能把这些优势和自身的经历结合起来传授给学生,学生的学习一定会提升得更快。

结束语:教师工资相差如此之大,确实是当前的一个不公平现象。
前不久,新修订的教师法中提到:将建立多劳多得和优绩优酬的工资分配制度。希望这个制度的建立能解决广大教师同工不同酬的现状和教师工资区域性差距太大的问题。
-
- 没有凶手的杀人夜
-
2025-07-07 14:13:15
-
- 古代的印度、中国和中美洲,蜥蜴人的起源是什么?备受争议
-
2025-07-07 14:11:00
-
- 铁军中铁军,第54集团军军,历任13位军长,哪一位你们最熟悉?
-
2025-07-07 14:08:45
-
- 死侍回归?带领死侍军团空降漫威对决,新能力和洛基、海拉有关?
-
2025-07-07 14:06:30
-
- 马思纯饰演的这些影视剧全看过的举手
-
2025-07-07 14:04:15
-
- 高清版 | 全国34省交通旅游地图来啦(记得收藏)
-
2025-07-07 14:01:59
-
- 周润发——影坛常青的不老传说
-
2025-07-07 13:59:45
-
- 我们熟悉的“凡所有相皆是虚妄”这句话,说的是什么意思?
-
2025-07-07 13:57:30
-
- 乾隆登基后,为何学康熙而不学雍正?或是三代皇帝之间的一种默契
-
2025-07-07 13:55:15
-
- 李琦女儿晒照,甜美可人与粗犷父亲大不同,18岁才知老爸是明星
-
2025-07-07 13:53:00
-
- 国人应该铭记的人物之-钱学森:赤子归国铸重器,科学报国耀千秋
-
2025-07-07 04:31:12
-
- 2024郑州城管|四季为轴 让幸福之花开遍“绿城”
-
2025-07-07 04:28:57
-
- 运转长荆铁路 探访天门站
-
2025-07-07 04:26:42
-
- 智力大挑战:小学奥赛题,争夺遗产的数学阴谋
-
2025-07-07 04:24:27
-
- 什么是路亚钓法
-
2025-07-07 04:22:12
-
- 邱建良魏锐铁英华邓泽奇,四大天王全都打,勇士的荣耀上海站来了
-
2025-07-07 04:19:57
-
- 陈永贵的四个孩子,没有给父亲丢脸
-
2025-07-07 04:17:42
-
- 张昕宇和梁红:谱写探险传奇的中国夫妻
-
2025-07-07 04:15:27
-
- 日本第一渣男近藤真彦再出轨,中森明菜为他自杀,梅艳芳因他孤老
-
2025-07-07 04:13:12
-
- 晋松携小21岁娇妻秀恩爱,双层肚腩显老,女方穿黑丝筷子腿细长
-
2025-07-07 04:10:57



苍月奥特曼:来自宇宙的战士
字节跳动市值多少亿(字节跳动高估值的原因)