停机断网也能充话费是怎么回事?微信开通绿色缴费通道!停机断网也能充话费操
停机断网也能充话费是怎么回事?微信开通绿色缴费通道!停机断网也能充话费操作方法详细教程
中国小康网讯 综合报道 一直以来,我们使用手机,都面临这样的情况:如果你的手机欠费,就会停机,这个时候你最需要的就是赶紧充值。但是停机之后,手机就没了信号,如果再没有wifi,就没办法给自己充话费。
手机没有信号,再赶上还没Wi-Fi怎么办?只能让别人代缴吗?现在有了新的解决办法!据媒体7月5日报道,微信上线了“手机绿色缴费通道”,手机用户在电话停机断网的时候,也可以使用微信来给自己充话费,目前这一功能已经在多个省市地区开始试用,预计年底该功能将覆盖超过1亿用户。

据了解,这是微信支付和三大运营商共同谋划打造的一个专门针对手机停机用户提供的线上自助缴费通道,真正做到随时随地充值。
具体的操作是这样的,当手机停机之后,或者停机的同时,运营商会给用户发一条停机提示短信,并提供一个链接,引导用户到“绿色缴费通道”里面通过微信支付缴费。这个绿色通道,就像是电信、移动、联通运营商们各自的一个“内网”或者局域网。

如果用户没能收到短信,打开浏览器访问网站,虽然欠费断网,但只要保持数据流量开关处于开启状态,就会跳转到“绿色缴费通道”web页面上来,用户就可以在这一页面进行缴费充值。

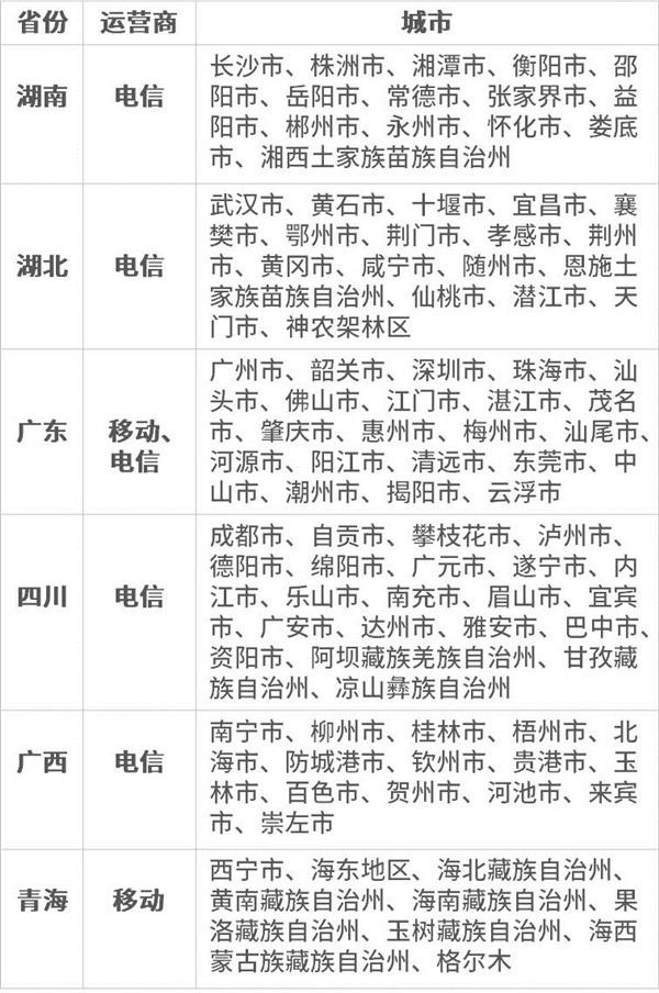
开通微信“绿色缴费通道”的城市
-
- 手机必做的六步优化设置,你都做到了吗
-
2026-01-07 12:23:03
-
- 山西竟然也藏了一个“兰若寺”!里面还葬着唐僧师兄
-
2026-01-07 12:20:49
-
- 三篇男主是豪门大佬的甜宠文:《万千宠爱》《宁别撒野「豪门」》
-
2026-01-07 06:08:35
-
- 诺亚方舟是否真的存在?
-
2026-01-07 06:06:21
-
- 古典音乐赏析:贝多芬《英雄交响曲》
-
2026-01-07 06:04:07
-
- 地表最萌鼠!萌萌模样暖化人心
-
2026-01-07 06:01:52
-
- 醇亲王府(摄政王府)
-
2026-01-07 05:59:38
-
- 北京卫戍区原政委,开国大校——刘福
-
2026-01-07 05:57:24
-
- 最新!桂林车站管辖各站点营业时间公布
-
2026-01-07 05:55:09
-
- 支付宝敬业福一福难求 淘宝上已经有人99元开卖了
-
2026-01-07 05:52:55
-
- 在河南小蒜这样做,你一顿能多吃两个馍!
-
2026-01-07 05:50:41
-
- 一加 8 系列手机 4 月 17 日发售,全系重量 200g 以内
-
2026-01-07 05:48:26
-
- 关于脂肪酸的知识
-
2026-01-06 23:42:48
-
- 菜鸟汽车记:蒸汽汽车的由来。
-
2026-01-06 23:40:34
-
- SM时隔5年再推8人新女团!却被吐槽团名太俗气...
-
2026-01-06 23:38:20
-
- 灾难的分类
-
2026-01-06 23:36:05
-
- 巡警在中国是正式编制吗?
-
2026-01-06 23:33:51
-
- 小兔子头饰|寻找年味·烟台中小学生作品选登
-
2026-01-06 23:31:37
-
- 乌兰图雅
-
2026-01-06 23:29:23
-
- 舌尖上的诱惑:家常鱼香茄子,简单易上手!
-
2026-01-06 23:27:08



75b胸围是多少罩杯?75b胸围算大吗?
郏县怎么读?你读一半?