“网贷教父”周世平被移送审查起诉 红岭创投非法集资1395亿
“网贷教父”周世平被移送审查起诉 红岭创投非法集资1395亿
红岭创投创始人周世平近日由深圳市公安局福田分局向本院移送审查起诉,一同被移送的还有胡玉芳、项旭等17人,涉嫌罪名为集资诈骗、非法吸收公众存款罪。
侦查机关认定,在2009年3月至2021年9月期间,周世平利用“红岭创投”“投资宝”网贷平台以及“红岭资本线下理财”项目,向社会不特定公众线上、线下非法集资,集资参与人累计51.68万名,非法集资1395亿元,造成11.96万名集资参与人本金损失163.88亿元。所吸收资金被用于还本付息,收购上市公司,买卖证券、期货,投资股权,对外借贷,部分资金被周世平用于购买房产、偿还个人债务等。
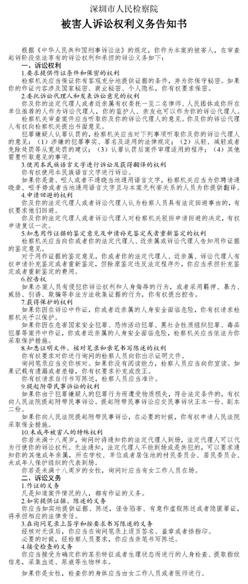
因本案被害人人数众多,仍有部分被害人无法送达,深圳市人民检察院采取公告方式告知本案被害人的诉讼权利义务。

2009年,周世平看到了民间借贷的需求,用炒股赚到的钱创立了红岭创投,成为深圳最早的P2P公司。
当时中国的互联网金融一片空白,红岭创投成立时间早,竞争并不激烈,获客的成本也很低。
但周世平只是一个高中生,不懂金融,也不懂风控,除了炒过十几年股,没有其它经验。2013年,互联网金融概念彻底火了,周世平和红岭创投也一跃站上了风口。他以高薪从传统银行挖来一批高管负责运营和风控,红岭创投交易规模迅速膨胀。
红岭创投以 “净值标” 、 “大额标”而闻名,依靠全额垫付模式,吸引了许多投资者,周世平也被人称为“网贷教父”。

但从2015年开始,红岭创投就开始出现大笔不良贷款。
2015年2月,森海园林项目导致红岭创投亏损7000万,红岭创投为亏损兜底,承担本息兑付。
2016年红岭创投又因“安徽九号”地产项目借款人跑路陷入坏账危机。
2017年8月4日消息,大连机床公告称,该公司一笔4亿元的债券未能足额支付利息,构成实质性违约。红岭创投不幸踩雷,1.5亿资金难以收回。
2017年辉山乳业债务危机爆发,红岭创投被牵扯其中,为辉山乳业提供了5000万借款。
2017年,红岭创投踩雷亿阳集团6000万。
这只是红岭创投众多坏账中,曝光在阳光之下的部分。在大量逾期之下,周世平已经难以为继。
2017年7月27日,疲惫不堪的周世平在红岭社区发文称:既不看好网贷业务,也不擅长做网贷业务,计划在三年内清盘。周世平清盘的言论,立刻在业内掀起了轩然大波。周世平对外说:做了8年网贷,心太累了。
2019年3月23日,周世平在红岭社区发表帖子《虽然是清盘,但不是说再见!》,正式宣布红岭创投清盘。
2021年7月22日,深南股份发布公告称,公司控股股东、实际控制人周世平已被深圳市公安局福田分局采取刑事强制措施。11月24日,深圳福田警方发布通告,周世平等74人分别以涉嫌集资诈骗罪、非法吸收公众存款罪逮捕。
-
- 张国荣墓地不在四川青城山,骨灰在家中
-
2024-11-14 02:48:31
-
- 《雪中悍刀行》最霸气的语录:剑来!
-
2024-11-13 12:55:19
-
- 《我家那闺女》嘉宾阵容已定,有杨紫在关注度不会低
-
2024-11-13 12:53:04
-
- 为什么蔡徐坤会被黑
-
2024-11-13 12:50:49
-
- 田馥甄男朋友是谁?林俊杰苦追女神15年未果,Hebe公开择偶标准
-
2024-11-13 12:48:35
-
- 快手第一眉毛杀美女:绝世的陈逗逗
-
2024-11-13 12:46:20
-
- 军事丨美军最新型XM8概念轻型突击步枪
-
2024-11-13 12:44:05
-
- 2023充电最快的手机有哪几款?来看这三款手机
-
2024-11-13 12:41:50
-
- 《泡沫之夏》姚淑儿到底和薇安有什么过节,又为何绑架了夏沫?
-
2024-11-13 12:39:35
-
- 足球中那些著名的球衣号码,还有啥特殊意义?
-
2024-11-13 12:37:20
-
- 岳云鹏的助理冲冲到底是谁,为什么屡次拿老板开涮
-
2024-11-13 12:35:06
-
- 每日心 - 28个拥抱的表情
-
2024-11-13 03:56:57
-
- 漫威新电影《毒液》剧情大预测,毒液将是一位全能的超级英雄!
-
2024-11-13 03:54:42
-
- 曾氏家族与孔孟颜三大家族有何关系?
-
2024-11-13 03:52:27
-
- 「三国演义连环画」36诸葛亮计收马超
-
2024-11-13 03:50:12
-
- 未成年人也被卷入了!暴露真相的“校园卖淫门”!
-
2024-11-13 03:47:57
-
- 权威认证|筑业软件荣获北京市专精特新“小巨人”企业称号
-
2024-11-13 03:45:42
-
- 强烈推荐五本搞笑的玄幻小说,内容精彩万分,一定不能错过!
-
2024-11-13 03:43:27
-
- 民族常识|藏族弦子舞
-
2024-11-13 03:41:12
-
- 考生速看!2022中国大学专业排名公布,陕师大69个专业“强势”上榜!
-
2024-11-13 03:38:57



苍月奥特曼:来自宇宙的战士
字节跳动市值多少亿(字节跳动高估值的原因)