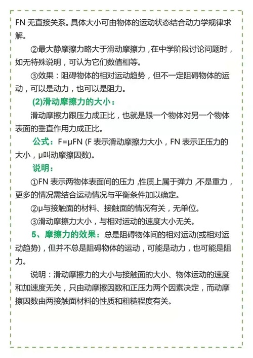
【高中物理】必备力学体系+知识总结
2025-12-29 02:48 来源:踏青网 点击:
【高中物理】必备力学体系+知识总结











相关标签:
-
- 一张图说明白湿疹、痱子!
-
2025-12-29 02:46:44
-
- 首钢股份换帅完成工商变更 邱银富任首钢股份董事长
-
2025-12-29 02:44:30
-
- 两只老虎-简谱五线谱钢琴谱电子琴谱
-
2025-12-29 02:42:16
-
- 火影忍者小樱本子漫画 卡卡西你在干嘛_火影忍者本子漫画这
-
2025-12-29 02:40:02
-
- 鬼刀超清手机插画壁纸,锁屏壁纸,你想要的鬼刀这都有
-
2025-12-29 02:37:47
-
- 幼小衔接必备拼音儿歌口诀,一定要背熟
-
2025-12-29 02:35:33
-
- 粉丝的九种家常做法,酸辣开胃,一起来嗦粉来!
-
2025-12-28 20:17:38
-
- 物流的作用有哪些?
-
2025-12-28 20:15:24
-
- 乌塌菜的营养价值
-
2025-12-28 20:13:09
-
- 解决一切卡手困扰 皇室战争三传奇卡组
-
2025-12-28 20:10:55
-
- 护舒宝、七度空间发布声明:均严格粉碎销毁残次品
-
2025-12-28 20:08:41
-
- 《阴阳师》手机壁纸
-
2025-12-28 20:06:27
-
- 最好用的腮红排行榜
-
2025-12-28 20:04:12
-
- 意大利-Tignanello天娜
-
2025-12-28 20:01:58
-
- 新德里是印度共和国首都,是全国政治、经济和文化中心
-
2025-12-28 19:59:44
-
- 校园外卖平台“饭来了”获59store天使轮投资
-
2025-12-28 19:57:29
-
- 河北2019一分一档清晰版,对比今年的招录成绩才能更有效果
-
2025-12-28 13:45:09
-
- 《足球》报你看过哪一款?
-
2025-12-28 13:42:54
-
- “微信支付充值北京市政交通一卡通”功能正式上线
-
2025-12-28 13:40:39
-
- 中国传统五大乐器
-
2025-12-28 13:38:25



75b胸围是多少罩杯?75b胸围算大吗?
深情不及久伴厚爱无需多言(深情不及久伴厚爱无需多言的意思的图片)